SP + Digital
/governosp
SP + Digital
/governosp
Seu navegador não tem suporte a JavaScript ou está desativado!
Menu
Início
Institucional
O IEA
Expediente site
Organograma
Fale Conosco
Corpo Funcional
Comissão de Boas Práticas
Direitos Autorais
Relatório Anual
Estágios
Política de Privacidade
SGP-APTA
Publicações
Banco de Dados
Conjuntura
Previsão de Safras
Quadrissemana
Comércio Exterior
Valor da Produção Gráficos
Produtos & Serviços
Nossos Serviços
LUPA
LUPA - Análise Interativa
Cursos & Eventos
Ciclo de Seminários
LINKS DO GOVERNO
SP Notícias
Poupatempo
Acessa São Paulo
Licitações
---------------------------------
SECRETARIAS:
– Administração Penitenciária
– Agricultura e Abastecimento
– Casa Civil
– Casa Militar
– Cultura
– Desenvolvimento Econômico, Ciência e Tecnologia
– Desenvolvimento Metropolitano
– Desenvolvimento Social
– Direitos da Pessoa com Deficiência
– Educação
– Emprego e Relações do Trabalho
– Energia
– Esporte, Lazer e Juventude
– Fazenda
– Gestão Pública
– Habitação
– Justiça e Defesa da Cidadania
– Logística e Transportes
– Meio Ambiente
– Planejamento e Desenvolvimento Regional
– Procuradoria Geral do Estado
– Saneamento e Recursos Hídricos
– Saúde
– Segurança Pública
– Transportes Metropolitanos
– Turismo
---------------------------------
SUBSECRETARIAS:
– Comunicação
INSTITUCIONAL
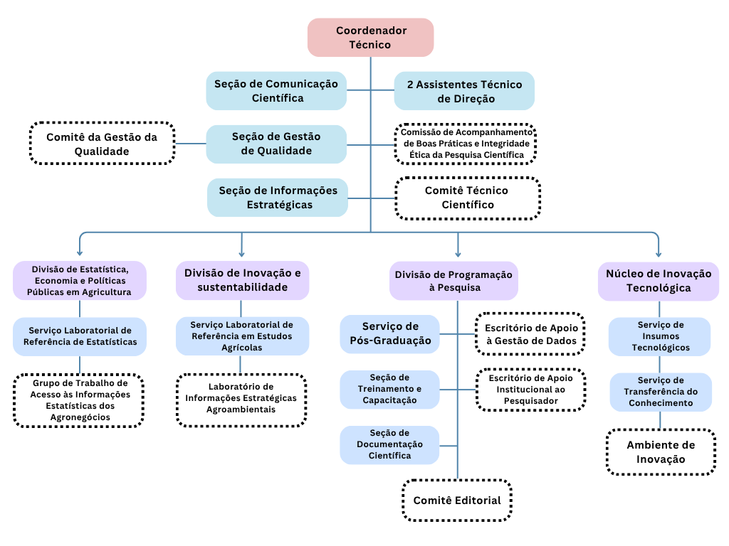
Organograma
Estrutura organizacional do IEA
Ouvidoria
Transparência
SIC